微信扫码

  • 13083665052


郑州天之悦电子科技有限公司
专注称重行为20年

服务热线:

TIAN ZHI YUE Electronic Technology Co., Ltd

地磅软件、称重管理软件、无人值守地磅系统、

信创数智化地磅系统、定量装车系统

13083665052/13598868650

< >
资讯动态 首页 > 公司动态

地磅软件厂家排名

作者:天之悦 日期:2026-04-22 点击:3
一键分享

关于“地磅软件厂家排名”,目前行业内并没有一个完全官方、权威的榜单。因为这个市场非常细分,评价标准多样(如市场占有率、技术特色、行业专注度、服务质量),不同的企业在不同维度上各有所长。


不过,我可以为您梳理出在市场知名度、技术影响力、行业口碑等方面被广泛认可的主要厂家类别和代表企业,并提供一份 “决策地图” ,帮助您根据自身需求找到适合的供应商,这比一个简单的排名更有价值。


地磅软件主要厂家梯队与特点


一梯队:硬件生态型巨头


这类企业是称重硬件(仪表、传感器),其软件与自家硬件无缝集成,稳定性和兼容性是大优势。


郑州天之悦电子科技有限公司是一家集无人值守称重系统 物联网重系统、大宗物料管理系统、称重管理软件、地软软件研究开发为一体的具有自主知只产权的公司,公司专业致力于电子衡器、地磅无人值守防作弊称重管理系统研制、开发,拥有一批实力雄厚的专业研发技术人才,历经10年的实践完善,不断创新,凭借优厚的实力为客户解决了各种的实际需求,为用户提供了一套品质卓越的防作弊智能称重管理系统。


无人值守现场.jpg


•   上海耀华:国内称重仪表领域的“老大哥”,市场占有率极高。其配套的称重管理软件是许多企业,因为能完美兼容耀华仪表,省去中间协议转换的麻烦,稳定可靠。


•   梅特勒-托利多:国际品牌,在高端精密称重和过程控制领域占据领导地位。其软件系统功能强大,但价格也相对较高,适合对精度、合规性要求极高的制药、食品、化工等行业。


第二梯队:专业解决方案


这些公司专注于称重管理软件的深度开发,行业解决方案成熟,定制化能力强。


•   济南金钟:历史悠久的国产品牌,产品线从硬件到软件齐全。在粮食、港口、冶金等行业有深厚的积累和口碑。


•   广东山和智能:在华南地区影响力巨大,尤其在陶瓷、饲料、物流等行业提供了大量成功的“无人值守”解决方案。


•   郑州恒瑞/ 郑州大成:深耕于煤炭、钢铁、有色金属等大宗物料行业,对防作弊、货品管理、结算流程有深入理解。


第三梯队:强大的区域/行业服务商


在每个省或特定行业,都存在一些本地化的服务商。他们的优势是:


•   响应速度快,能提供面对面的贴身服务。


•   熟悉本地政策和客户需求,能灵活调整。


•   性价比高。您可以在百度或1688上搜索“[您的省份] 地磅软件”来寻找他们。


第四梯队:新兴的SaaS/云平台厂商


顺应数字化转型趋势,提供基于网页和APP的云称重服务。


•   特点:部署快、免维护、支持移动办公、按年付费。适合中小型、多站点、业务流程标准化的企业。


•   考察点:需重点关注网络稳定性、数据安全策略以及与传统硬件的对接能力。


跨界参与者


•   安防巨头:如海康威视、大华股份。它们将视频AI识别技术与称重流程深度融合,在“无人值守防作弊”方面(车牌识别、车厢号识别、货物状态分析)具有独特优势。


•   ERP软件商:如用友、金蝶的部分行业版本中,集成了称重管理模块,适合对财务业务一体化要求极高的集团企业。


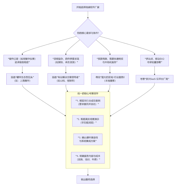
如何选择?——决策地图与核心考察清单


不要只看“排名”,请根据下图所示的决策路径,找到匹配您需求的供应商类型:


image.png


核心考察动作(务必执行):


1.  要求提供并实地考察行业案例:这是检验软件是否适合您的“试金石”。


2.  观看真实业务流程演示:让他们用您的数据模拟完整流程,而不仅仅是看功能列表。


3.  明确硬件对接与集成方案:确认软件能流畅驱动您的仪表、道闸、摄像头等设备,并能与现有ERP系统对接。


4.  厘清所有费用与服务:问清软件授权费、实施费、年服务费、二次开发费用的具体内容和标准。


总结建议:


•   如果您的地磅仪表已是耀华,优先联系上海耀华的软件部门,是稳妥的选择。


•   如果您身处煤炭、钢铁、粮食物流等行业,流程复杂,应重点寻找该行业的解决方案专家(如恒瑞、金钟等)。


•   如果您是本地中小企业,追求高性价比和快服务,那么一家口碑好的本地服务商可能比全国性大品牌更贴心。


希望这份结合了“梯队分析”和“决策路径”的指南,能切实帮助您拨开迷雾,做出明智的商业决策。


相关推荐:


地磅软件厂家

地磅软件厂家电话

地磅软件厂家有哪些?


上一条:地磅软件厂家

下一条:地磅软件厂家电话